泰祺教育

泰祺教育2026考研【管理类综合能力】真题解析(完整版)

泰祺集团/ 直通高校/ 热点信息
泰祺教育 2025年12月21日 65

 

数学基础

泰祺教育-数学教研组 解析

0人喜欢
在线预约
请认真填写正确的联系信息,泰祺老师会尽快联系您!为您解答相关问题。

预约电话

13917502267

在线客服

立刻咨询
说明:您只需填写姓名和电话即可免费预约!也可以通过预约电话免费预约,还可以和我们的课程顾问进行在线实时交流,并在较短时间内给予您活动安排回复。
泰祺教育
微信公众号二维码
扫码关注 获取更多资讯
专注经管类考研24年
联系我们CONTACT US

    • 添加泰祺小助手

      随时为您答疑解惑

    • 泰祺教育总部

      徐汇区华山路2018号汇银广场北楼8楼801室

      咨询电话:021-52300071/52300072

    • 网课平台

      http://www.taiqischool.com/

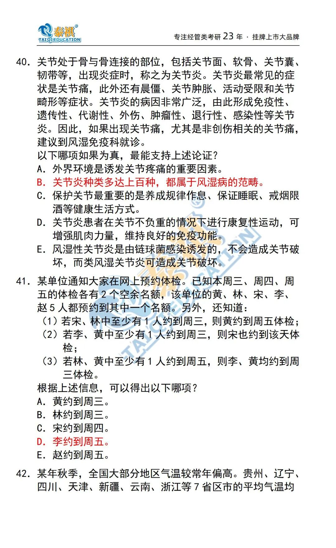
热点信息